Index of /users/chrism/uroboros/2025-05-23T21:14:47.793365/


../
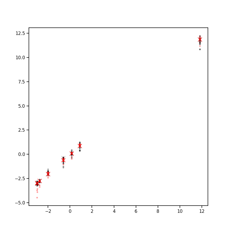
Bayesfactor.png                                    25-May-2025 23:44               20882
js.dat                                             25-May-2025 23:48              184711
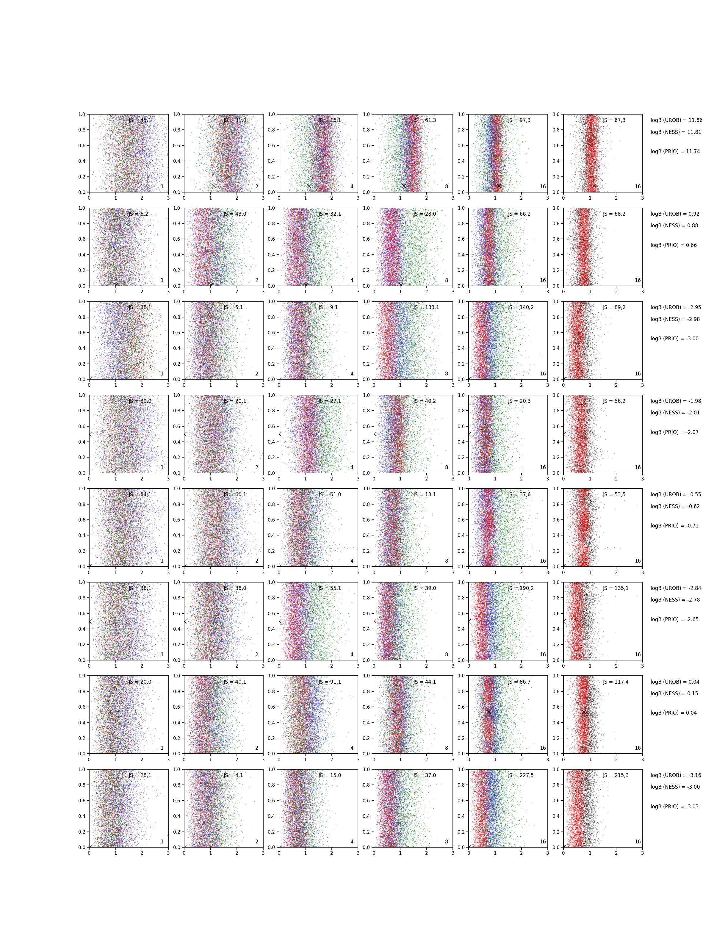
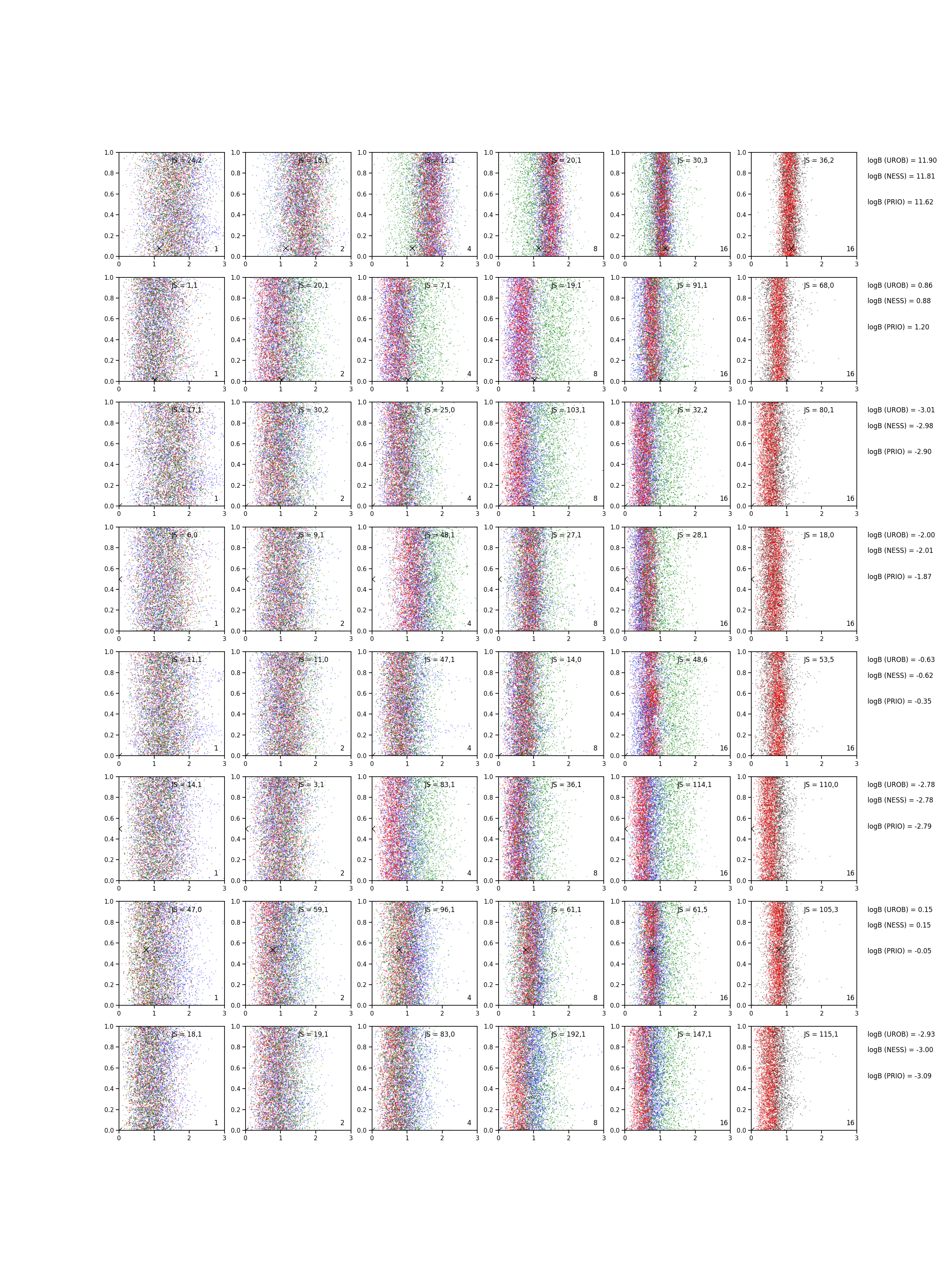
js.png                                             25-May-2025 23:48               36635
loss.png                                           25-May-2025 23:48               33122
test_data.png                                      23-May-2025 21:14             1999862
training_0_01.png                                  23-May-2025 21:15             1832754
training_0_02.png                                  23-May-2025 21:16             1835248
training_0_03.png                                  23-May-2025 21:17             1888202
training_0_12.png                                  23-May-2025 21:17             1824439
training_0_13.png                                  23-May-2025 21:18             1875367
training_0_23.png                                  23-May-2025 21:19             1873991
training_100000_01.png                             24-May-2025 19:29             2253955
training_100000_02.png                             24-May-2025 19:30             2212529
training_100000_03.png                             24-May-2025 19:30             2595772
training_100000_12.png                             24-May-2025 19:31             2243403
training_100000_13.png                             24-May-2025 19:32             2567058
training_100000_23.png                             24-May-2025 19:32             2563233
training_10000_01.png                              23-May-2025 21:35             2322634
training_10000_02.png                              23-May-2025 21:35             2304676
training_10000_03.png                              23-May-2025 21:36             2498436
training_10000_12.png                              23-May-2025 21:37             2302928
training_10000_13.png                              23-May-2025 21:37             2488247
training_10000_23.png                              23-May-2025 21:38             2477703
training_110000_01.png                             24-May-2025 22:43             2252487
training_110000_02.png                             24-May-2025 22:44             2207297
training_110000_03.png                             24-May-2025 22:44             2586445
training_110000_12.png                             24-May-2025 22:45             2213861
training_110000_13.png                             24-May-2025 22:46             2546250
training_110000_23.png                             24-May-2025 22:46             2531325
training_120000_01.png                             25-May-2025 01:45             2236358
training_120000_02.png                             25-May-2025 01:46             2199616
training_120000_03.png                             25-May-2025 01:46             2509433
training_120000_12.png                             25-May-2025 01:47             2239782
training_120000_13.png                             25-May-2025 01:48             2524378
training_120000_23.png                             25-May-2025 01:48             2515739
training_130000_01.png                             25-May-2025 04:56             2215209
training_130000_02.png                             25-May-2025 04:56             2185530
training_130000_03.png                             25-May-2025 04:57             2567703
training_130000_12.png                             25-May-2025 04:58             2229557
training_130000_13.png                             25-May-2025 04:58             2559847
training_130000_23.png                             25-May-2025 04:59             2548662
training_140000_01.png                             25-May-2025 08:04             2248927
training_140000_02.png                             25-May-2025 08:05             2198378
training_140000_03.png                             25-May-2025 08:05             2567009
training_140000_12.png                             25-May-2025 08:06             2253303
training_140000_13.png                             25-May-2025 08:07             2547960
training_140000_23.png                             25-May-2025 08:07             2528039
training_150000_01.png                             25-May-2025 11:16             2239247
training_150000_02.png                             25-May-2025 11:16             2214482
training_150000_03.png                             25-May-2025 11:17             2550864
training_150000_12.png                             25-May-2025 11:17             2240793
training_150000_13.png                             25-May-2025 11:18             2543042
training_150000_23.png                             25-May-2025 11:19             2541573
training_160000_01.png                             25-May-2025 14:18             2226110
training_160000_02.png                             25-May-2025 14:19             2205259
training_160000_03.png                             25-May-2025 14:19             2548437
training_160000_12.png                             25-May-2025 14:20             2224640
training_160000_13.png                             25-May-2025 14:21             2546445
training_160000_23.png                             25-May-2025 14:21             2519119
training_170000_01.png                             25-May-2025 17:22             2232461
training_170000_02.png                             25-May-2025 17:23             2188257
training_170000_03.png                             25-May-2025 17:23             2531640
training_170000_12.png                             25-May-2025 17:24             2203218
training_170000_13.png                             25-May-2025 17:24             2538283
training_170000_23.png                             25-May-2025 17:25             2512044
training_180000_01.png                             25-May-2025 20:27             2221888
training_180000_02.png                             25-May-2025 20:28             2180046
training_180000_03.png                             25-May-2025 20:28             2564314
training_180000_12.png                             25-May-2025 20:29             2206698
training_180000_13.png                             25-May-2025 20:30             2559426
training_180000_23.png                             25-May-2025 20:30             2530227
training_190000_01.png                             25-May-2025 23:44             2232603
training_190000_02.png                             25-May-2025 23:45             2189786
training_190000_03.png                             25-May-2025 23:46             2539135
training_190000_12.png                             25-May-2025 23:46             2209120
training_190000_13.png                             25-May-2025 23:47             2525157
training_190000_23.png                             25-May-2025 23:48             2505206
training_20000_01.png                              23-May-2025 22:15             2339891
training_20000_02.png                              23-May-2025 22:15             2319038
training_20000_03.png                              23-May-2025 22:16             2498756
training_20000_12.png                              23-May-2025 22:17             2349380
training_20000_13.png                              23-May-2025 22:17             2490703
training_20000_23.png                              23-May-2025 22:18             2499813
training_30000_01.png                              23-May-2025 23:20             2238602
training_30000_02.png                              23-May-2025 23:20             2225533
training_30000_03.png                              23-May-2025 23:21             2580789
training_30000_12.png                              23-May-2025 23:22             2241924
training_30000_13.png                              23-May-2025 23:22             2558879
training_30000_23.png                              23-May-2025 23:23             2580043
training_40000_01.png                              24-May-2025 01:08             2320054
training_40000_02.png                              24-May-2025 01:09             2283215
training_40000_03.png                              24-May-2025 01:09             2637175
training_40000_12.png                              24-May-2025 01:10             2281740
training_40000_13.png                              24-May-2025 01:11             2600900
training_40000_23.png                              24-May-2025 01:11             2574782
training_50000_01.png                              24-May-2025 03:53             2257732
training_50000_02.png                              24-May-2025 03:53             2230546
training_50000_03.png                              24-May-2025 03:54             2609672
training_50000_12.png                              24-May-2025 03:54             2251190
training_50000_13.png                              24-May-2025 03:55             2587832
training_50000_23.png                              24-May-2025 03:56             2575454
training_60000_01.png                              24-May-2025 07:08             2323601
training_60000_02.png                              24-May-2025 07:09             2252105
training_60000_03.png                              24-May-2025 07:09             2599096
training_60000_12.png                              24-May-2025 07:10             2284299
training_60000_13.png                              24-May-2025 07:10             2594353
training_60000_23.png                              24-May-2025 07:11             2581594
training_70000_01.png                              24-May-2025 10:15             2327073
training_70000_02.png                              24-May-2025 10:15             2269064
training_70000_03.png                              24-May-2025 10:16             2609700
training_70000_12.png                              24-May-2025 10:17             2298039
training_70000_13.png                              24-May-2025 10:18             2605590
training_70000_23.png                              24-May-2025 10:18             2538194
training_80000_01.png                              24-May-2025 13:20             2266832
training_80000_02.png                              24-May-2025 13:21             2259044
training_80000_03.png                              24-May-2025 13:21             2552081
training_80000_12.png                              24-May-2025 13:22             2271376
training_80000_13.png                              24-May-2025 13:23             2523716
training_80000_23.png                              24-May-2025 13:23             2517891
training_90000_01.png                              24-May-2025 16:25             2250115
training_90000_02.png                              24-May-2025 16:25             2233326
training_90000_03.png                              24-May-2025 16:26             2608423
training_90000_12.png                              24-May-2025 16:27             2241199
training_90000_13.png                              24-May-2025 16:27             2575771
training_90000_23.png                              24-May-2025 16:28             2587030
training_cv_0_01.png                               23-May-2025 21:15             1914205
training_cv_0_02.png                               23-May-2025 21:16             2786258
training_cv_0_03.png                               23-May-2025 21:17             2636879
training_cv_0_12.png                               23-May-2025 21:17             2427849
training_cv_0_13.png                               23-May-2025 21:18             2315647
training_cv_0_23.png                               23-May-2025 21:19             3004021
training_cv_100000_01.png                          24-May-2025 19:29             2781729
training_cv_100000_02.png                          24-May-2025 19:30             3970028
training_cv_100000_03.png                          24-May-2025 19:30             3668435
training_cv_100000_12.png                          24-May-2025 19:31             3628671
training_cv_100000_13.png                          24-May-2025 19:32             3464237
training_cv_100000_23.png                          24-May-2025 19:32             4792090
training_cv_10000_01.png                           23-May-2025 21:35             2670125
training_cv_10000_02.png                           23-May-2025 21:35             4064523
training_cv_10000_03.png                           23-May-2025 21:36             3744259
training_cv_10000_12.png                           23-May-2025 21:37             3574423
training_cv_10000_13.png                           23-May-2025 21:37             3387962
training_cv_10000_23.png                           23-May-2025 21:38             4783164
training_cv_110000_01.png                          24-May-2025 22:43             2761563
training_cv_110000_02.png                          24-May-2025 22:44             3969652
training_cv_110000_03.png                          24-May-2025 22:44             3656145
training_cv_110000_12.png                          24-May-2025 22:45             3639532
training_cv_110000_13.png                          24-May-2025 22:46             3434463
training_cv_110000_23.png                          24-May-2025 22:46             4794636
training_cv_120000_01.png                          25-May-2025 01:45             2707340
training_cv_120000_02.png                          25-May-2025 01:46             3952477
training_cv_120000_03.png                          25-May-2025 01:46             3666719
training_cv_120000_12.png                          25-May-2025 01:47             3581314
training_cv_120000_13.png                          25-May-2025 01:48             3415394
training_cv_120000_23.png                          25-May-2025 01:48             4800584
training_cv_130000_01.png                          25-May-2025 04:56             2763235
training_cv_130000_02.png                          25-May-2025 04:56             3944128
training_cv_130000_03.png                          25-May-2025 04:57             3636555
training_cv_130000_12.png                          25-May-2025 04:58             3625130
training_cv_130000_13.png                          25-May-2025 04:58             3449857
training_cv_130000_23.png                          25-May-2025 04:59             4793892
training_cv_140000_01.png                          25-May-2025 08:04             2738122
training_cv_140000_02.png                          25-May-2025 08:05             3957972
training_cv_140000_03.png                          25-May-2025 08:05             3663395
training_cv_140000_12.png                          25-May-2025 08:06             3558216
training_cv_140000_13.png                          25-May-2025 08:07             3427678
training_cv_140000_23.png                          25-May-2025 08:07             4797646
training_cv_150000_01.png                          25-May-2025 11:16             2708528
training_cv_150000_02.png                          25-May-2025 11:16             3954863
training_cv_150000_03.png                          25-May-2025 11:17             3646172
training_cv_150000_12.png                          25-May-2025 11:17             3593439
training_cv_150000_13.png                          25-May-2025 11:18             3441012
training_cv_150000_23.png                          25-May-2025 11:19             4802427
training_cv_160000_01.png                          25-May-2025 14:18             2720191
training_cv_160000_02.png                          25-May-2025 14:19             3949258
training_cv_160000_03.png                          25-May-2025 14:19             3630450
training_cv_160000_12.png                          25-May-2025 14:20             3611420
training_cv_160000_13.png                          25-May-2025 14:21             3423822
training_cv_160000_23.png                          25-May-2025 14:21             4798706
training_cv_170000_01.png                          25-May-2025 17:22             2693551
training_cv_170000_02.png                          25-May-2025 17:23             3946254
training_cv_170000_03.png                          25-May-2025 17:23             3632642
training_cv_170000_12.png                          25-May-2025 17:24             3588623
training_cv_170000_13.png                          25-May-2025 17:24             3433432
training_cv_170000_23.png                          25-May-2025 17:25             4795108
training_cv_180000_01.png                          25-May-2025 20:27             2728802
training_cv_180000_02.png                          25-May-2025 20:28             3938277
training_cv_180000_03.png                          25-May-2025 20:28             3637128
training_cv_180000_12.png                          25-May-2025 20:29             3623491
training_cv_180000_13.png                          25-May-2025 20:30             3455635
training_cv_180000_23.png                          25-May-2025 20:30             4794556
training_cv_190000_01.png                          25-May-2025 23:44             2717933
training_cv_190000_02.png                          25-May-2025 23:45             3944719
training_cv_190000_03.png                          25-May-2025 23:46             3628598
training_cv_190000_12.png                          25-May-2025 23:46             3607659
training_cv_190000_13.png                          25-May-2025 23:47             3408286
training_cv_190000_23.png                          25-May-2025 23:48             4792123
training_cv_20000_01.png                           23-May-2025 22:15             2649733
training_cv_20000_02.png                           23-May-2025 22:15             4026144
training_cv_20000_03.png                           23-May-2025 22:16             3709043
training_cv_20000_12.png                           23-May-2025 22:17             3513588
training_cv_20000_13.png                           23-May-2025 22:17             3322030
training_cv_20000_23.png                           23-May-2025 22:18             4790871
training_cv_30000_01.png                           23-May-2025 23:20             2764984
training_cv_30000_02.png                           23-May-2025 23:20             3965606
training_cv_30000_03.png                           23-May-2025 23:21             3659222
training_cv_30000_12.png                           23-May-2025 23:22             3641419
training_cv_30000_13.png                           23-May-2025 23:22             3462162
training_cv_30000_23.png                           23-May-2025 23:23             4798966
training_cv_40000_01.png                           24-May-2025 01:08             2771160
training_cv_40000_02.png                           24-May-2025 01:09             4012664
training_cv_40000_03.png                           24-May-2025 01:09             3697231
training_cv_40000_12.png                           24-May-2025 01:10             3654557
training_cv_40000_13.png                           24-May-2025 01:11             3473925
training_cv_40000_23.png                           24-May-2025 01:11             4787076
training_cv_50000_01.png                           24-May-2025 03:53             2794902
training_cv_50000_02.png                           24-May-2025 03:53             3977637
training_cv_50000_03.png                           24-May-2025 03:54             3675444
training_cv_50000_12.png                           24-May-2025 03:54             3674802
training_cv_50000_13.png                           24-May-2025 03:55             3486078
training_cv_50000_23.png                           24-May-2025 03:56             4793621
training_cv_60000_01.png                           24-May-2025 07:08             2758780
training_cv_60000_02.png                           24-May-2025 07:09             3997837
training_cv_60000_03.png                           24-May-2025 07:09             3692594
training_cv_60000_12.png                           24-May-2025 07:10             3649387
training_cv_60000_13.png                           24-May-2025 07:11             3471422
training_cv_60000_23.png                           24-May-2025 07:11             4793573
training_cv_70000_01.png                           24-May-2025 10:15             2768942
training_cv_70000_02.png                           24-May-2025 10:15             4011256
training_cv_70000_03.png                           24-May-2025 10:16             3686107
training_cv_70000_12.png                           24-May-2025 10:17             3613440
training_cv_70000_13.png                           24-May-2025 10:18             3450690
training_cv_70000_23.png                           24-May-2025 10:18             4783841
training_cv_80000_01.png                           24-May-2025 13:20             2695007
training_cv_80000_02.png                           24-May-2025 13:21             3981642
training_cv_80000_03.png                           24-May-2025 13:21             3676091
training_cv_80000_12.png                           24-May-2025 13:22             3574241
training_cv_80000_13.png                           24-May-2025 13:23             3406038
training_cv_80000_23.png                           24-May-2025 13:23             4801412
training_cv_90000_01.png                           24-May-2025 16:25             2777785
training_cv_90000_02.png                           24-May-2025 16:25             3982474
training_cv_90000_03.png                           24-May-2025 16:26             3673382
training_cv_90000_12.png                           24-May-2025 16:27             3635135
training_cv_90000_13.png                           24-May-2025 16:27             3470000
training_cv_90000_23.png                           24-May-2025 16:28             4796164
uroboros.txt                                       23-May-2025 21:14               56920